
论文:Risk-based life cycle cost–benefit analysis for progressive collapse design of RC frame structures. Structures. 2024.
DOI: https://doi.org/10.1016/j.istruc.2024.106468
00
太长不看版
结构连续倒塌会造成大量的人员伤亡和经济损失,抗连续倒塌设计可以有效提高结构在偶然局部破坏下的鲁棒性,减小倒塌概率,但同时也会增加房屋的建造成本。那么,抗连续倒塌设计真的划算吗?

为此,本研究提出考虑风险的连续倒塌设计全寿命周期成本-收益分析模型。首先,采用集群计算辅助的非线性动力连续倒塌优化设计方法(详见:新论文:基于高性能计算的RC框架结构连续倒塌设计优化),考虑不同荷载安全系数(在开展非线性动力设计时,将设计荷载组合乘以荷载安全系数γ后,施加到结构上,考虑结构的安全储备),开展结构抗连续倒塌设计;进一步地,考虑结构参数(材料参数、几何参数、结构荷载)不确定性,基于拆除构件法计算结构在偶然局部破坏下的连续倒塌概率(详见:新论文:面向多层RC框架的连续倒塌易损性简化评估方法);最后,考虑威胁事件概率以及资金折现率,量化不同荷载安全系数γ对应的结构连续倒塌设计全寿命周期成本与收益。
在此基础上,以一个四层RC框架结构为例,分析了RC框架结构的抗连续倒塌设计收支平衡点和最优荷载安全系数γ。
01
考虑风险的全寿命周期成本-收益分析模型
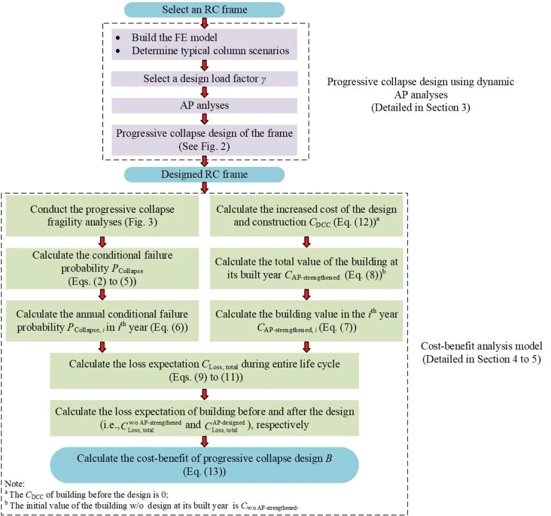
如图1所示,本文的成本-收益分析模型从结构失效概率和损失成本两个方面出发,对结构全寿命周期的失效成本-收益期望进行计算。包括:(1)由于抗连续倒塌设计提升结构性能所带来的收益;(2)由于抗连续倒塌设计而增加的建筑成本。

图1 基于风险的全寿命周期成本-收益分析流程图
具体实现过程如下:
Step 1:选定结构,开展基于非线性动力分析的抗连续倒塌设计,如图2;
Step 2:计算设计后的结构倒塌易损性曲线,求得结构失效概率,如图3;
Step 3:考虑威胁事件年化概率,计算全寿命周期内的结构失效概率;
Step 4:计算由于抗连续倒塌设计所增加的建造成本和建筑初始价值;
Step 5:考虑资金折现率,计算全寿命周期内的建筑价值;
Step 6:计算抗连续倒塌设计前后建筑的全寿命周期连续倒塌损失期望;
Step 7:根据抗连续倒塌设计带来的性能收益和增加的建筑成本计算全寿命周期内的结构抗连续倒塌设计收益。

图2 基于非线性动力分析的抗连续倒塌设计

图3 结构失效概率计算
02
四层RC框架应用示例
(1)结构基本信息
如图4所示,该RC框架结构平面布置为3×4跨,首层层高4.2m,其余层高3.5m;梁、柱截面尺寸分别为200mm×400mm和400mm×400mm;设计活、恒载分别为2.0kPa和5.5 kPa;结构的随机变量信息(材料、几何特性和荷载大小)如表1所示。

图4 4层RC框架结构示意图
表1 结构随机变量分布

(2)抗连续倒塌设计结果
依据中柱、边柱和角柱三种柱失效工况和梁的平面位置将同一楼层的框架梁划分为六种,如图4b所示,并将其对应的纵筋设置成不同的设计变量,开展抗连续倒塌设计(详见:新论文:基于高性能计算的RC框架结构连续倒塌设计优化)。
对案例框架分别按照线性静力和非线性动力拆除构件法进行设计。设计时,均按照楼层从上至下,同楼层按中柱-边柱-角柱顺序对不满足要求的拆除构件工况进行设计。基于设计结果,统计不同荷载安全系数γ对应的建筑抗连续倒塌设计成本和失效概率,与设计前的原型框架对比如表2所示,增加的钢筋用量如图5所示。
表2 不同设计方案的结构失效概率和增加的材料成本


图5 不同设计方案的钢筋用量对比
03
全寿命周期成本-收益分析
(1)成本-收益分析结果
本研究里,威胁事件出现的概率及其导致灾害的条件概率分别取为8×10^-6和23%,折现率和设计使用年限分别为8%和50年。
对上述线性静力及非线性动力设计后的RC框架(表2)分别开展全寿命周期的成本-收益分析,结果如图6-8所示。图中,β表示建筑倒塌的潜在损失(直接损失(人员伤亡、建筑破坏)、间接损失和社会影响)与建筑成本之比,β越大则表示该建筑的重要性、人员密集程度越高。

图6 设计收益随荷载安全系数γ和建筑成本的变化
图6为抗连续倒塌设计收益与荷载安全系数γ和建筑成本的三维曲面,可以看出,随着建筑成本越高,开展抗连续倒塌设计收益越大。基于图6,绘制设计收益与荷载安全系数γ的关系如图7所示。结果表明,结构的设计收益并不随着荷载安全系数γ的增大而增大,取决于建筑的重要程度β和建筑的初始成本。
以β=5为例(图7b),当建筑价值为$1×10^7时,开展抗连续倒塌设计是不划算的(设计收益始终小于0);当建筑价值为$4×10^8时,开展抗连续倒塌设计可以获得比较大的收益,但当γ超过一定值之后,结构的设计收益增长趋于平缓。因此,开展抗连续倒塌设计时,并不是考虑越大的荷载安全系数γ获得的设计收益越大,存在一个最优荷载安全系数γ使结构连续倒塌设计收益最高。

图7 不同建筑价值($1.0×10^7~$4.0×10^8)的设计收益
根据图7的结果,我们知道对应不同的荷载安全系数γ,可以计算该建筑抗连续倒塌设计成本与收益平衡时对应的建筑成本阈值,如图8所示。当建筑成本小于该阈值时,开展连续倒塌设计仅能获得负收益,此时不推荐开展抗连续倒塌设计。结果表明:随着β增大,算得的建筑成本阈值逐渐减小,说明建筑重要性较高时,例如商业、政府建筑等,即使其建筑成本较低,也应当开展抗连续倒塌设计。

图8 成本-收益平衡时不同荷载安全系数γ对应的建筑价值
(2)参数敏感性分析
最后,本文还讨论了折现率和威胁事件的概率对抗连续倒塌设计收益的影响,如图9和10所示。具体的分析大家可以参阅我们原文。

图9 折现率m对设计收益的影响(P(T)=8×10^-6)

图10 威胁事件概率P(T)对设计收益的影响(m=8%)
04
结语
最后,让我们来回答本文一开始的问题:抗连续倒塌设计真的划算吗?
根据上面分析,我们知道,应当从全寿命周期的角度综合评价结构的连续倒塌成本和收益。当建筑成本或者其本身重要性较高(β较大)时,一般推荐开展抗连续倒塌设计。针对不同建筑,可以依据本文的方法开展相应的成本-收益分析,基于图6所示的成本-收益曲面选择合适的荷载安全系数γ,开展抗连续倒塌设计,从而保证在增强结构抗连续倒塌性能同时,有效提升设计收益。
联络邮箱:
郑俊浩:jhzheng1999@163com
---End---
---End---
智能设计平台网站:
AIstructure2023:从智能设计云平台到AIstructure-Copilot
相关研究
学术会议通知
学术报告视频
专著
人工智能与机器学习
---结构智能设计
---其他土木工程领域人工智能研究
城市灾害模拟与韧性城市
高性能结构与防倒塌
新论文:抗震&防连续倒塌:一种新型构造措施
长按识别二维码,关注我们的科研动态
